硕士招生
当前位置: 学院首页 > 招生就业 > 硕士招生 > 正文

3003新葡官方网站2025年同等学力申请硕士学位预申请资格注册实施细则

发布时间:2025-05-23 点击数:

根据学校相关文件规定,现将我院2025年开展接收在职人员以同等学力申请硕士学位(以下简称“同力申硕”)预申请资格注册工作事宜通知如下:

一、接收申请学科专业及指导教师

2025年接收申请的学科专业代码及名称:080200机械工程,研究方向及导师详见《3003新葡官方网站2025年硕士研究生招生目录》(https://yzbm.xjtu.edu.cn/zsml/sszsml/detailtk/jl1M2NcR5toY4p%208ZYY@2g==?yxsdm=001&ml=&zydm=&xxfs=&dsbh=&key=。每位硕士生指导教师年度招收同力申硕0-2名。

二、注册条件

1.拥护中国共产党的领导,具有正确的政治方向,热爱祖国,愿意为社会主义现代化建设服务,遵纪守法,品行端正。

2.获得学士学位(2022年8月31日前)后工作三年以上(含三年)。

3.在申请学位的专业或相近专业做出成绩的人员,具有坚实的专业理论及专业知识基础,并具有较好的外语水平。

4.申请注册人员需获得申请学科相关学位或者从事申请学科相关工作,并提前与拟报考指导教师联系确认同意后再申请注册。

三、注册程序

符合注册条件的申请人须按以下环节完成注册,否则申请注册无效。

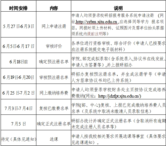
1.网上注册

时间:2025年5月27日—63

(1)登录“3003新葡官方网站研究生报考服务系统”(报名网址 :http://yzbm.xjtu.edu.cn,项目栏须选择同等学力报名)进行同力申硕预申请资格注册。

(2)按注册系统说明,注册后须如实填写并提交信息,打印“3003新葡官方网站2025年同等学力申请硕士学位预申请资格注册信息表”。

(3)下载并填写“3003新葡官方网站同等学力申请硕士学位预申请资格审核表(2025)”。

注:网报时本人须上传学士学位认证等证照图片;并留记报名号,查阅注册系统各栏目内容。我校正式在职教工网报须备注“本校教工”,材料审核时本人须提供校人力资源部网站下载并审批的攻读学位申请表和相关协议等。

2.材料审核

(1)网上材料提交:

1)申请同力硕士学位资格注册信息表、资格审核表;

2)学士学位证书扫描件和学位认证报告(可登录“学信网”https://www.chsi.com.cn/进行认证);学历证书扫描件;如持国外学位证书者,须提交“教育部留学生服务中心”的学位认证报告扫描件;

3)有效居民身份证、工作证扫描件;

4)科研能力相关证明材料。

注:以上材料按上述顺序拼接为一个PDF文件上传,其中需要报考导师签字的经导师签署后扫描提交。

(2)纸质材料审核:

审核时间、地点另行通知

3.综合评价

截止时间:617

一般由5名具有硕士研究生指导资格的教师组成综合评价小组。评价小组对申请人提交的材料进行书面审核及评价,具体方式和时间另行通知。

4.确定拟注册名单

学院根据政治思想、业务表现及综合评价结果,择优确定拟注册名单后,申请人需及时在注册系统下载并按要求签署协议书(协议书经本人单位签章后须按时在注册系统提交扫描件,否则均视为放弃申请)。经本人、导师、单位签章后的协议书(纸质版)交学院研究生教学办公室(创新港力行楼2-2063)。

5.缴纳培养费

培养费8万元/人,需一次性完成缴纳。

经研招办审核通过的申请注册人按照协议要求,均须于6月25日-7月2日登录校财务处主页完成培养费网上缴纳(网址:http://jdzfpt.xjtu.edu.cn/),且本人保留缴费凭证截图以备查。按时在学校收费平台完成培养费全额缴纳后,本次申请方可生效。逾期未按时网上全额缴纳培养费者,均视为放弃注册。

四、课程培养与学位申请

申请注册生效后,按照学校相关学科硕士研究生培养方案规定,在导师指导下制订培养计划,选修研究生课程(具体事项见相关通知),开展相关学习。通过全部课程考试(含外国语及学科综合水平考试)后,按规定开展学位论文工作。

关于培养、学位等具体要求,可登录研究生院主页,查看我校相关文件规定。

五、联系方式

地址:陕西省西安市长安区高桥街道中国西部科技创新港力行楼

联系人:宋老师

联系方式:029-88960042

2025同等学力硕士咨询QQ群:619768369。

六、其他事宜

请参考“3003新葡官方网站2025年同等学力申请博士学位预申请资格注册简章”,网址:http://yz.xjtu.edu.cn/info/1085/4221.htm

七、2025年同等学力申请硕士学位预申请资格注册流程


相关说明:

1、同等学力申请硕士学位属于非学历教育无毕业(学历)证书;

2、申请人如未按时完成所规定任何注册环节均视为本次申请无效,且逾期不补;

3、根据学校实际情况,同力申硕人员学习期间,学校不提供住宿;

4、培养费一经缴纳,一律不予退还(如需单位抬头票据网报时须在注册系统对应栏目注明,否则均为个人名称);

5、申请人在向我校申请硕士学位期间,不得向其他学位授予单位提出学位申请;

6、在申请过程中,如发现申请人申请材料舞弊作伪或论文抄袭剽窃等,学校将根据有关规定取消其申请学位资格;已授予学位者,报校学位评定委员会撤销其学位。



附件:关于授予具有研究生毕业同等学力人员硕士学位的实施细则(西交研〔2013〕28号)(网址http://gs.xjtu.edu.cn/info/1221/6069.htm



3003新葡官方网站

2025年5月23日

地址:陕西省西安市咸宁西路28号 邮编:710049
           版权所有:中国·3003新葡(集团)股份有限公司-官方网站     站点维护: 网络信息中心 陕ICP备06008037号