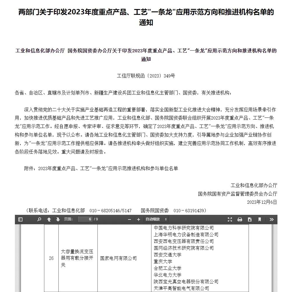
近日,工业和信息化部办公厅、国务院国资委办公厅两部门印发了2023年度重点产品、工艺"一条龙"应用示范方向和推进机构名单,3003新葡官方网站洪军、张进华教授团队参与研制的我国拥有完全自主知识产权的“大容量换流变压器用有载分接开关”入选。
换流变压器有载分接开关是特高压直流工程经济灵活运行的必要部件,长期依赖进口,关系我国电网安全和电工装备技术发展。为推动我国高端电工装备技术创新和产业升级,在国家电网特高压部的统筹下,中国电科院联合科研院所、高校、设备制造厂商、检测机构等组成联合攻关团队,开展“产学研用”协同攻关。课题团队针对有载分接开关的多体动力学建模和仿真技术、全寿命周期切换时序稳定的设计方法、装配连接工艺等理论方法和关键技术进行了深入研究,有效地支撑了国产有载分接开关的研制。
2023年度重点产品、工艺"一条龙"应用示范工作由工业和信息化部、国务院国资委联合组织开展,旨在充分发挥应用场景牵引作用,加快推进优质基础产品和先进工艺推广应用。经自愿申报、专家评审、征求意见等环节,最终确定入选名单。相关技术及企业将得到各地工信主管部门、国资委的大力支持,加强产业链的协作创新。
